Разработка и внедрение ИС «ОМНИ. Курьерская компания» для реализации работы 50 пользователей на базе «1С:Управление торговлей»
AРМ: 50
AРМ: 50
Информация о Заказчике
Розничная сеть «Магнит» (АО «Тандер») - является холдинговой компанией группы обществ, занимающихся розничной торговлей через сеть магазинов «Магнит», с местом нахождения в Краснодаре. Сеть магазинов «Магнит» является одной из ведущих розничных сетей по торговле продуктами питания в России.
Ключевой особенностью проекта является взаимодействие пяти различных подрядчиков одновременно по внедрению отдельных блоков, с их последующей интеграцией. Генеральным подрядчиком проекта выступил ООО «ИТМ».
ООО «Диалог ИТ» выполнил работы Анализа и Разработки блока бухгалтерского учета для автоматизации системы «1С:Управление торговлей», а также являлся исполнителем по внедрению бухгалтерского блока учета и ввода всей системы в промышленную эксплуатацию.
Дополнительными особенностями проекта, влияющими на подход к реализации, являются:
Аутсорс специалистов-консультантов и разработчиков Заказчика
Работы на 98% выполнены в дистанционном режиме
Удаленная сдача работ
Цели и задачи
Цель проекта: Организация сервиса курьерской доставки для сети розничных магазинов посредством внедрения и интеграции «1С:Управление торговлей» с учётными системами.
Задачи проекта
В части изменения УТ:
Организация импорта НСИ в УТ
Интеграция с системой обмена с учётными системами (СОУС)
Получение и отражение данных по заказам и чекам
В части изменения 1С КИС:
Интеграция с УТ
Формулировки договоров
Загрузка разноски выписки банка по обозначенной в методологии аналитике
Создание шаблона для автоматического заполнения аналитики
Для реализации вышеуказанных задач был выбран программный продукт «1С:Управление торговлей». Решение о внедрении информационный системы было принято согласно стратегии развития цифровизации компании Заказчика.
Выполненные работы в ходе проекта
Архитектура решения:
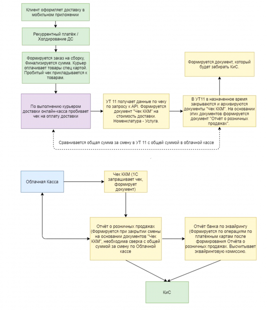
Схема работ по этапу №1 (предцелевая схема):

Результаты проекта
Внедрение Системы с нуля, сжатые сроки для реализации проекта, интеграция с вновь разрабатываемыми сторонними системами, совместная работа большого количества подрядчиков – 5 и исполнителей – 63 человека.
Получение из облачной кассы чека ККМ в УТ 11 и формирование документа чек ККМ
При закрытии смены формируется документ "Отчёт о розничных продажах" по чекам ККМ
По документу "Отчёт о розничных продажах" формируется документ "Отчёт банка по эквайрингу"
Документы "Отчёт о розничных продажах" и "Отчёт банка по эквайрингу" передаются в 1С:КИС
Ускорение получения управленческой отчётности
Ускорение получения регламентированной отчётности
Торговля
Автоматизация торговли
1С:Управление торговлей
Мы с радостью ответим на ваши вопросы